跳到主要內容區
陸上運動學系
Menu
English
本功能需使用支援JavaScript之瀏覽器才能正常操作
首頁
最新公告
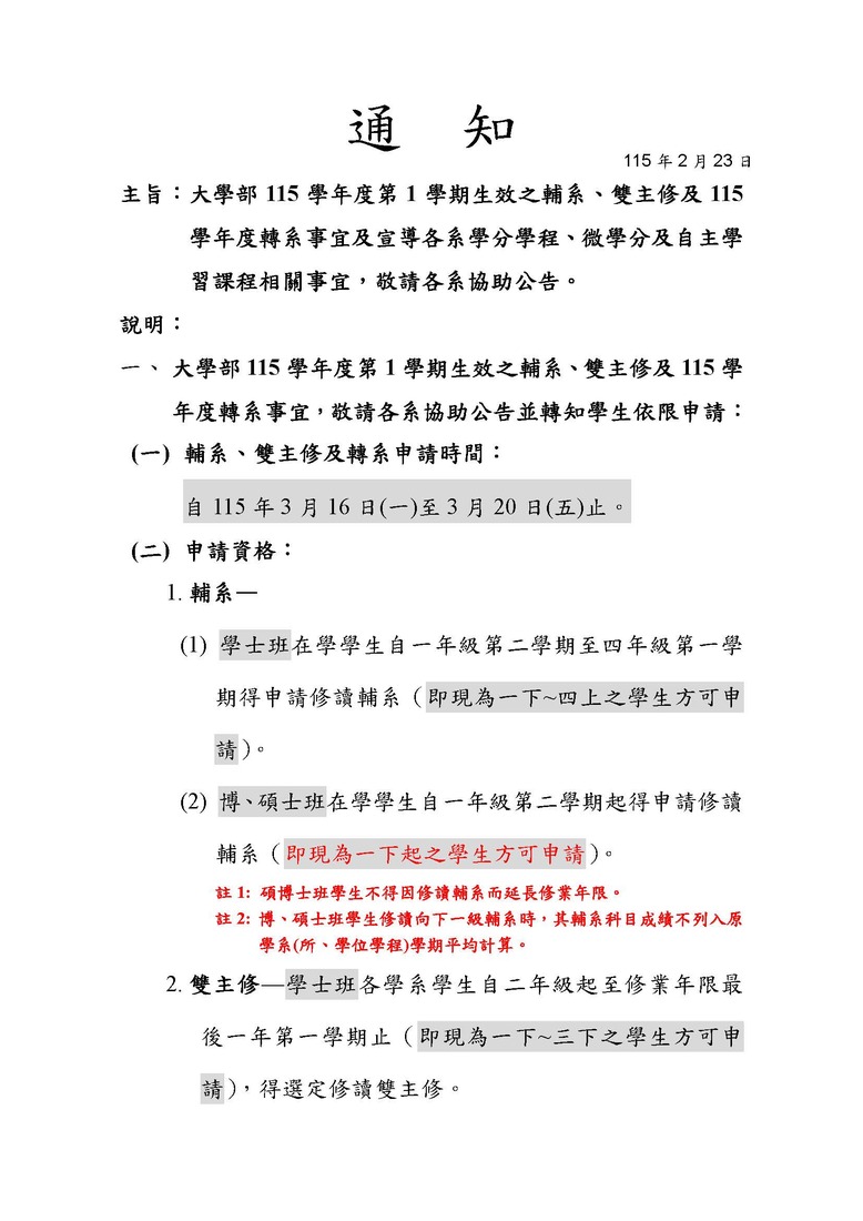
【註冊組公告】114學年度第2學期輔系、雙主修、學分學程、微學分及自主學習課程相關事宜,申請時間自115年3月16日(一)至3月20日(五)止,敬請欲申請的同學詳閱公告說明
【註冊組公告】114學年度第2學期輔系、雙主修、學分學程、微學分及自主學習課程相關事宜,申請時間自115年3月16日(一)至3月20日(五)止,敬請欲申請的同學詳閱公告說明
【註冊組公告】114學年度第2學期輔系、雙主修、學分學程、微學分及自主學習課程相關事宜,申請時間自115年3月16日(一)至3月20日(五)止,敬請欲申請的同學詳閱公告說明
【註冊組公告】114學年度第2學期輔系、雙主修、學分學程、微學分及自主學習課程相關事宜,申請時間自115年3月16日(一)至3月20日(五)止,敬請欲申請的同學詳閱公告說明
【註冊組公告】114學年度第2學期輔系、雙主修、學分學程、微學分及自主學習課程相關事宜,申請時間自115年3月16日(一)至3月20日(五)止,敬請欲申請的同學詳閱公告說明
114-2通知-辦理轉系、輔系、雙主修、學分學程、微學分及自主學習課程.pdf
臺北市立大學學生輔系、雙主修申請異動表114.10版.pdf
臺北市立大學學生轉系(組)(專長)申請表115.02版.pdf
瀏覽數:
分享
Close (Esc)
Share
Toggle fullscreen
Zoom in/out
Previous (arrow left)
Next (arrow right)