跳到主要內容區
陸上運動學系
Menu
English
本功能需使用支援JavaScript之瀏覽器才能正常操作
首頁
最新公告
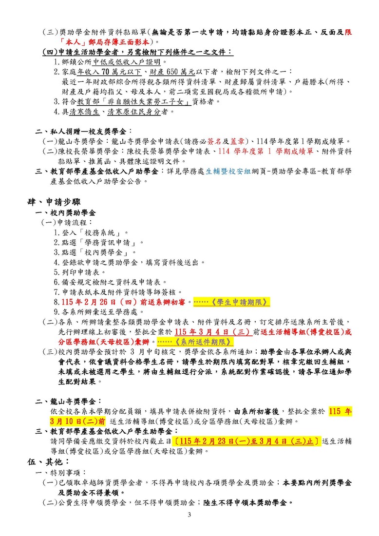
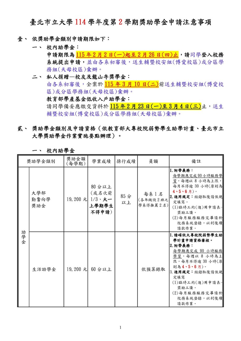
【114-2獎學金申請】114學年度第2學期獎助學金申請注意事項
敬請欲送件申請的同學,務請於2月26日(四)前檢附完整資料,送交系辦公室,謝謝
【114-2獎學金申請】114學年度第2學期獎助學金申請注意事項
【114-2獎學金申請】114學年度第2學期獎助學金申請注意事項
【114-2獎學金申請】114學年度第2學期獎助學金申請注意事項
【114-2獎學金申請】114學年度第2學期獎助學金申請注意事項
臺北市立大學114學年度第2學期獎助學金申請注意事項.pdf
獎助學附件黏貼表.docx
瀏覽數:
分享
Close (Esc)
Share
Toggle fullscreen
Zoom in/out
Previous (arrow left)
Next (arrow right)